FPV 類比視訊發射器 CVBS 音訊視訊模組發送器 400-900MHz UHF vcan1904

目錄
概觀
該模組屬於UHF 頻段內的無線電通訊設備, 可以在有限範圍內傳輸音頻和視頻. 專為低功耗設計, 整合式壓控振盪器, 鎖相環, 和 AM 寬頻 視訊解調, 音頻載波頻率使模組更小; 採用小型單板封裝, 方便用戶小型化應用.
此模組的應用只需簡單連接電源即可, 音訊線, 和視訊線, 並連接天線即可使用各種支援類比電視接收的電子設備終端, 包括手機, 電視, 筆記型電腦, MP4, 和數位照片.
7GHz FPV VTX 發射機
7GHz FPV VRX 接收器
特徵
- 超高頻調幅 寬頻 排放
- 小尺寸: 17*16.5*4.5毫米
- W¯¯IDE 電壓操作: 3.3-4.2V
- 低功耗:3.3電壓180mA
- 高輸出功率:17dBm的
- 內建頻率鎖相環高穩定性
- 音訊和視訊訊號直接調製
- 八通道堪稱靈活
- 晶片組 ASE373C
應用
- 一個類比電視聽筒
- VCD/DVD/DVB 音頻/視訊無線傳輸;
- 嬰兒監控;
- 即時現場影像監控;
- 安全傳輸系統;
- PSP 遊戲將 電視
- 無線可視倒車
引腳定義

| 銷 | 引腳名稱 | 輸入/輸出 | 闡明 |
| 1 | VCC_IN | 輸入 | 3.3V 電源輸入 |
| 2 | GND | 輸入 | 電源地 |
| 3 | 視訊輸入 | 輸入 | 視頻輸入, 輸入阻抗是 75 歐姆 |
| 4 | 音訊輸入 | 輸入 | 音頻輸入 |
| 5 | 頻道1 | 輸入 | 頻道選擇輸入 |
| 6 | 甲烷 | 輸入 | 頻道選擇輸入 |
| 7 | 甲烷 | 輸入 | 頻道選擇輸入 |
| 8 | 上 | 輸入 | 天線 |

黑色長電纜是發射器天線. 4 銷, 紅色線為電源輸入, 黑色線為GND, 黃色線為視訊輸入,白色線為音訊輸入.
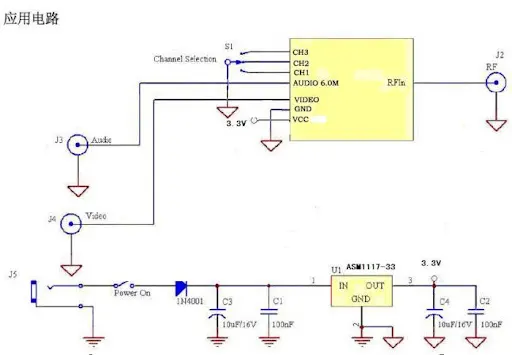
應用電路

頻率選擇表:
| 頻率 | 頻道1 甲烷 甲烷 銷 | 連 |
| 775.25 | 0 0 0 | 頻道1; 甲烷;甲烷 GND |
| 759.25 | 0 0 1 | 甲烷 GND,頻道1;甲烷 無效的 |
| 743.25 | 0 1 0 | 甲烷 GND,頻道1;甲烷 無效的 |
| 727.25 | 0 1 1 | 甲烷;甲烷 GND,頻道1 無效的 |
| 711.25 | 1 0 0 | 頻道1 GND,甲烷;甲烷 無效的 |
| 695.25 | 1 0 1 | 頻道1;甲烷 GND,甲烷 無效的 |
| 679.25 | 1 1 0 | 頻道1; 甲烷 GND,甲烷 無效的 |
| 663.25 | 1 1 1 | 頻道1; 甲烷;甲烷 無效的 |
規範
| 絕對最大額定值 (超過最大額定值可能會導致內部設備永久損壞) | ||||||
| 範圍 | 象徵 | 工作環境 | 最小值 | 典型值 | 最大值 | 單元 |
| 電源電壓 | 電壓控制電路 | -0.5 | 4.2 | 在 | ||
| 輸入電壓 | 我們 | -0.5 | 電壓+0.5 | 在 | ||
| 輸出電壓 | 沃 | 當滿足負載條件時 | GND | 電壓控制電路-0.5 | 在 | |
| 儲存溫度 | 特斯特格 | 僅指模組本身, 無包裝 | -20 | 60 | C | |
| 濕度 | 10% | 50% | 85% | |||
| 推薦工作條件 (如果不符合建議的工作條件, 規定的電氣性能指標可能達不到) | ||||||
| 範圍 | 象徵 | 工作環境 | 最小值 | 典型值 | 最大值 | 單元 |
| 電源電壓 | 電壓控制電路 | 3.3 | 3.3. | 4.2 | 在 | |
| 電源漣波電壓 | 病毒蛋白 | 10 | 25 | 電壓峰值 | ||
| 輸入電壓 | 我們 | GND | – | 電壓控制電路 | 在 | |
| 工作溫度 | 面向 | 僅指模組本身, 不包括其他部分 | -20 | 27 | 60 | C |
| 電氣特性 (VCC=5.0V, Ta=25°C) | ||||||
| 範圍 | 象徵 | 工作環境 | 最小值 | 典型值 | 最大值 | 單元 |
| 電源電流 | ICC | 電源電壓=5.0V | 160 | 180 | 200 | 毫安 |
| 無線電頻率 | ||||||
| 輸出功率 | 射頻 | 50Ω系統 | 16 | 17 | 18 | dBm的 |
| 輸出阻抗 | — | 50 | — | 哦 | ||
| 發射通道頻率 | 頻道1 | — | 775.25 | — | 兆赫 | |
| 甲烷 | — | 759.25 | — | 兆赫 | ||
| 甲烷 | — | 743.25 | — | 兆赫 | ||
| 甲烷 | — | 727.25 | — | 兆赫 | ||
| CH5 | — | 711.25 | — | 兆赫 | ||
| 甲烷 | — | 695.25 | — | 兆赫 | ||
| CH7 | — | 679.25 | — | 兆赫 | ||
| CH8 | — | 663.25 | — | 兆赫 | ||
| 頻率穩定性 | 固定時間 | -100 | +100 | 百萬分之一 | ||
| 視頻 | ||||||
| 視訊輸入阻抗 | 瑞文 | 75哦 | 哦 | |||
| 視頻輸入電平 | 快點 | 負極性,75哦載入 | 0.9 | 1 | 1.25 | VPP |
| 頻率響應 | 病毒 | 50赫茲~6兆赫茲 | -5 | +5 | 分貝 | |
| SNR | 序列號 | 38 | 分貝 | |||
常問問題
Q1: 你能用10瓦放大器製作這款UHF無線視訊發射器嗎?
Q2: 你有工作嗎 144.500 144.750 火腿的甚高頻模型如下?
A2:
新模式
頻率: 440~880Mhz 可選, 20M步.
渠道: 渠道 8
功率: 2W¯¯, 4W¯¯
電源: 12V DC
當前: 2功率@900mA, 1.2A@4W
發射尺寸: 66*45*15毫米
發射重量: 50G
類比接收板


